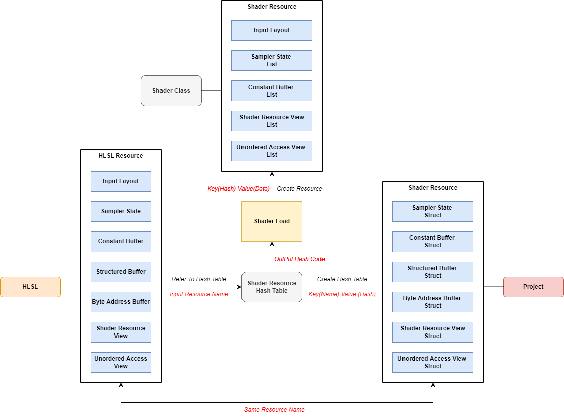
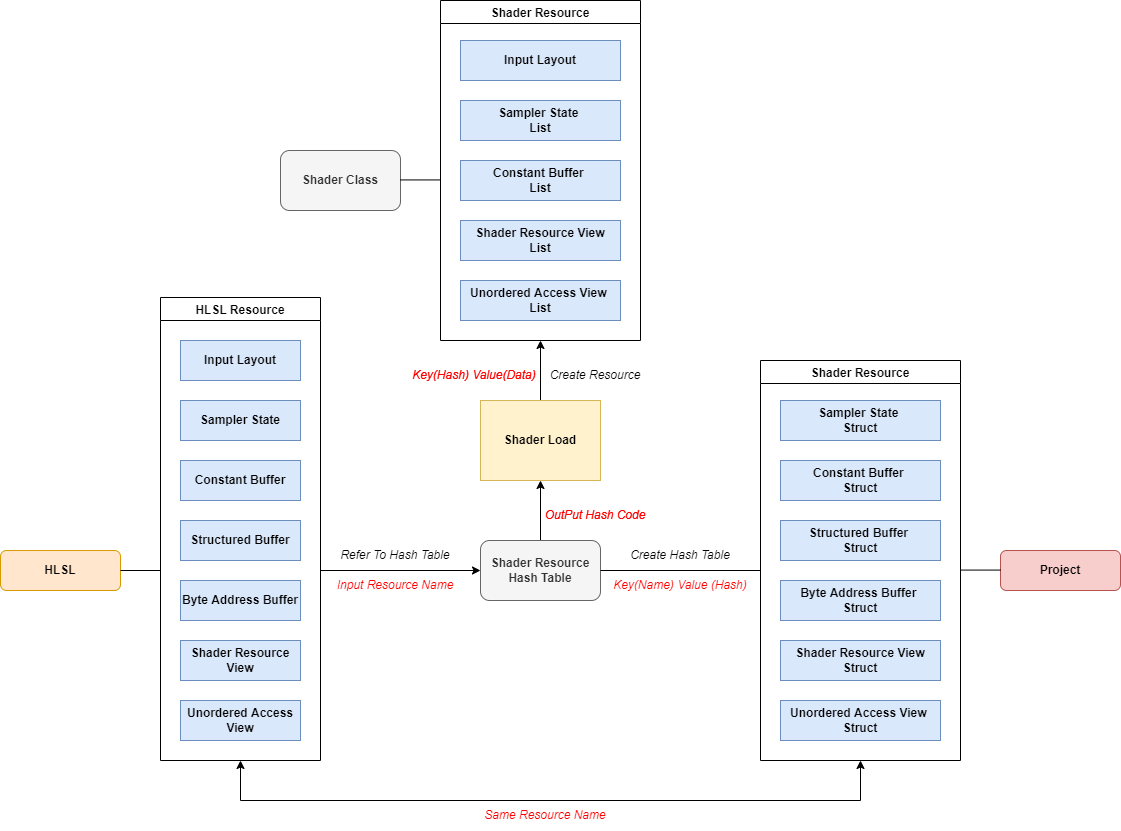
Shader Reflection & Resource Hash Table 동기화 과정
일단 위 방식의 Resource 관리는 해당 Resource의 이름을 통해 관리를 하기 때문에
Shader Resource의 HLSL 내부의 이름과 프로젝트 내에서 선언한 Class의 이름이 동일해야한다.
해당 Resource의 Data 형식은 프로젝트 내부에서 설정하여 해당 Resource Hash Code를 이용하여
Register Slot에 올린다.

프로젝트 내부에서 선언한 Class들의 Header가 Include 되는 동시에 Hash Table에 해당 Resource Hash Table이 생성되는데, 현재 매번 올라가는 것을 방지하기 위해 Define Macro(https://kyuhwang.tistory.com/22?category=523416)을 통해 처리를 하였고, Shader를 Load하는 과정에서 미리 만들어둔 Shader Reosurce Hash Table을 참조하여 Shader 내부에 필요한 Resource List를 만든다.
[C++] Define Macro
Define Macro Function VS Macro - 단순 반복 작업일 경우 Macro는 치환 방식이므로 Macro를 통해 연산하는 방식이 빠르다. Macro 함수의 장점 - Macro 함수는 단순 치환만을 해주므로, 인수의 타입을 신경쓰지
kyuhwang.tistory.com
'Shader' 카테고리의 다른 글
| [Shader / HLSL] HLSL Semantic (0) | 2022.02.02 |
|---|---|
| [Shader / HLSL] Shader Reflection & Define Macro를 이용한 Resource 관리 (3) (0) | 2021.12.19 |
| [Shader / HLSL] Shader Reflection & Define Macro를 이용한 Resource 관리 (2) (0) | 2021.12.19 |
| [Shader / HLSL] Shader Reflection & Define Macro를 이용한 Resource 관리 (1) (0) | 2021.12.19 |
| [Shader / HLSL] RunTime Compile Shader / Shader Macro (0) | 2021.12.19 |